债市要闻

图片来源于网络,如有侵权,请联系删除
【潘功胜最新发声:营造良好货币金融环境,有力支撑经济高质量发展】
中国人民银行党委书记、行长潘功胜近日接受采访表示,“十五五”新开局,要营造良好货币金融环境,有力支撑经济高质量发展。
其中在货币政策落实上,总量层面将灵活运用降准降息等工具,逐步发挥国债买卖在流动性管理中的作用,保持银行体系流动性充裕,确保社融、货币供应量与经济增长及物价目标匹配,今年降准降息仍有一定空间,同时推动综合融资成本低位运行。结构层面已落地系列优化举措:下调结构性工具利率 0.25 个百分点,单设 1 万亿元民营企业再贷款,合并科创与民企债券风险分担工具,增加支农支小、科创技改再贷款额度,拓展碳减排、消费养老再贷款支持领域。此外,央行将维护金融市场平稳,做好预期管理与人民币汇率稳定,加强多市场监管,建立非银机构流动性支持机制,助力资本市场发展。
在金融强国建设上,聚焦 “货币政策 + 宏观审慎” 双支柱体系。货币政策体系建设将从优化目标、完善基础货币投放机制、健全利率传导、升级结构性工具、完善汇率形成机制、提升政策透明度六方面推进。宏观审慎体系则强化风险监测评估,拓展覆盖金融市场、非银机构等新领域,丰富政策工具箱,推动立法修法,强化与货币、微观审慎政策的统筹协调。
在服务实体经济质效提升上,精准发力三大重点领域。扩大内需方面,依托 5000 亿元消费养老再贷款创新产品,推进支付便利化,实施个人信用修复,支持金融债发行。科技创新方面,增加科创再贷款额度,拓宽支持范围,推动债券市场 “科技板” 建设。中小微企业方面,加码支农支小再贷款,完善增信制度,支持小微金融债发行。同时强化跨部门协同与货币、财政政策配合。
在国际金融合作上,央行将深化制度型开放,推进人民币国际化,支持上海、香港国际金融中心建设;完善人民币跨境支付体系,参与全球金融治理,推动国际货币基金组织份额改革,加强监管能力建设,维护国家金融安全。
【央行今日开展9000亿元MLF操作加码呵护资金面平稳市场预计短期内降准可能性不大】
昨日央行公告,1月23日将开展9000亿MLF操作。本月有2000亿MLF到期,这意味着1月MLF续作加量7000亿,净投放规模显著加大。
业内人士对财联社记者表示2026年,央行会继续加大流动性投放力度,1月大规模加量续做MLF、显著加大中期流动性投放,能够有效应对潜在的流动性收紧态势,引导资金面处于较为稳定的充裕状态。
同时,市场也表示央行短期内通过降准应对节前资金面波动的可能性不大。“净投放7000亿元,总量上介于降准0.25个百分点到0.5个百分点之间。本月MLF实现较大规模净投放后,春节之前降准的可能性在降低。”
【2025年经交易商协会注册熊猫债共计发行1633.1亿元,当前存续规模达到3187.8亿元】
据银行间交易商协会消息,2025年,经协会注册熊猫债(以下简称"协会熊猫债"或"熊猫债")共计发行1633.1亿元,同比增长15.6%。
截至2025年末,累计共有80家境外机构发行熊猫债8657亿元,存续规模达到3187.8亿元,同比增长37%,有力支持了债券市场跨境投融资和人民币跨境使用。
【交易商协会发布《银行间市场常用交易术语》】
交易商协会公告显示,为进一步规范银行间市场参与者交易行为,落实交易业务全程留痕要求,切实维护市场运行秩序,中国银行间市场交易商协会根据有关法律法规及自律规则,组织制定了《银行间市场常用交易术语》,现予以发布。市场参与者开展交易相关业务应规范使用交易用语,清晰、准确表达和沟通交易信息,不得有使用字符代号沟通违规信息等规避内控或监管的行为。
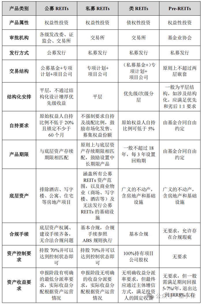
【REITs最新季报密集披露,超7成项目净利润为正,最高单季盈利近9000万元】
近日,REITs四季报迎来密集披露。财联社据Wind数据统计,截至发稿,全市场已有40只REITs产品公布四季报数据。从经营表现来看,超7成单季净利润为正,表现最好的来自中信建投国家电投新能源REIT,四季度净利润为8959万元,从资产类型上看,各项目经营分化明显,其中有5只产品单季净亏损超千万。
【936亿元!今年首批超长期特别国债支持设备更新资金已下达】
据国家发展改革委消息,近日,2026年第一批936亿元超长期特别国债支持设备更新资金已经下达,加上元旦前已向地方提前下达的2026年第一批625亿元超长期特别国债支持消费品以旧换新资金计划,今年“两新”资金已下达超1500亿元。据悉,今年首批超长期特别国债支持设备更新资金,将支持工业、能源电力、教育、医疗、粮油加工、海关查验、住宅老旧电梯、节能降碳环保、回收循环利用等领域约4500个项目,带动总投资超过4600亿元;同时,采取直接向地方下达资金的方式,继续支持老旧营运货车报废更新、新能源城市公交车更新、老旧农机报废更新。
【上海:支持保险机构通过股权投资或者REITs方式参与养老机构和养老设施的建设】
上海金融监管局印发《上海银行业保险业养老金融高质量发展行动方案》。其中提出,支持资本实力较强、经营规范的保险机构,通过股权投资或者REITs方式参与养老机构和养老设施的建设,稳健有序投资康复医院、专科医院等,参与发展居家、社区及机构养老服务,为养老产业提供长期稳定的资金支持。
【瑞典最大养老基金Alecta大幅减持美债,规模超77亿美元】
当地时间1月21日,据瑞典《工业日报》报道,瑞典最大养老基金Alecta已抛售其持有的绝大部分美国国债,此次出售规模约为700亿至800亿瑞典克朗(77亿至88亿美元)。Alecta证实已出售“大部分持仓”,并将其归因于美国政策风险和不可预测性的增加。此前一天,丹麦养老基金Akademiker Pension也宣布将抛售其持有的约1亿美元美国国债,理由是对美国财政可持续性及政策方向引发的信用风险日益担忧。
【日债反弹或是“昙花一现”?日本央行持仓跌破50%红线,抛售压力远未结束】
日债周四延续反弹,但分析人士警告这可能只是暂时喘息。日本超长期国债周四连续第二日反弹,30年期国债收益率一度下行10个基点至3.62%,40年期收益率下行7.5个基点至3.980%。日本央行持有国债占比已跌破50%关键水平至八年低点,随着央行继续削减购债规模,市场正失去最重要的支撑力量,结构性抛售压力远未消退。投资者正密切关注周五日本央行的政策决定及行长植田和男的表态,以及下周的40年期国债拍卖。
公开市场:
央行公告称,1月22日以固定利率、数量招标方式开展了2102亿元7天期逆回购操作,操作利率1.40%,投标量2102亿元,中标量2102亿元。数据显示,当日1793亿元逆回购到期,据此计算,单日净投放309亿元。
信用债事件
■20正荣03:拟于2026年1月27日召开持有人会议,审议豁免程序及再次延长兑付宽限期等议案;
■成都路桥:预计2025年度净利润亏损6500万元--9750万元;
■富力地产:欠税13亿被公告,已被列入失信被执行人名单;
■受托管理人:福建阳光集团及子公司新增2项重要开庭信息、1项失信被执行信息;
■新鸿基公司:接受要约收购1.52亿美元SUNHKC 5 09/07/26,预计1月23日结算;
■中证鹏元国际:授予四川汇兴产投“BBB-”长期主体评级,展望“稳定”;授予其发行的两笔境外债券“A+”债项评级;
■ST岭南:连续十二个月累计诉讼仲裁涉案金额达1.314亿元;
■广发证券:获准向专业投资者公开发行不超过700亿元公司债券;
■中油燃气:因市场波动,终止对CHIOIL 4.7 06/30/26现金回购要约;
■银川通联集团:收到交易商协会自律处分决定书,涉债券发行合规问题;
■天津证监局:对华金期货出具警示函;
■国投白银LOF:将于1月23日开市起至当日10:30停牌。
市场动态:
【货币市场|货币市场利率多数上行】
周四,货币市场利率多数上行,其中银存间质押式回购加权平均利率1天期品种上行9.59BP报1.4171%,创2025年11月以来新高;7天期上行1.22BP报1.5074%,14天期下行1.49BP报1.5818%。
Shibor短端品种表现分化。隔夜品种上行9.1BP报1.413%;7天期上行0.9BP报1.497%;14天期下行0.7BP报1.59%;1个月期下行0.2BP报1.557%。
银行间回购定盘利率多数上涨。FR001涨8.27个基点报1.5%;FR007涨1.0个基点报1.55%;FR014跌3.0个基点报1.6%。
银银间回购定盘利率多数上涨。FDR001涨10.0个基点报1.42%;FDR007涨1.0个基点报1.5%;FDR014跌2.0个基点报1.57%。
【利率债|横盘整理,10年国债收益率上行近1BP】
周四,国债期货收盘集体下跌,30年期主力合约跌0.07%报112.17元,10年期主力合约跌0.05%报108.15元,5年期主力合约跌0.04%报105.835元,2年期主力合约跌0.02%报102.408元。
银行间主要利率债收益率多数上行,截至下午16:30分,10年期国债活跃券250016收益率上行0.75bp报1.841%,10年期国开债活跃券250215收益率上行0.7bp至1.9525%,30年期国债活跃券2500006收益率上行0.25bp至2.2635%。
业内人士指出,昨日债市修复放缓,主要利率债收益率转为上行。超长端上行幅度较小,在前期短端更为强势的背景下,超长端债券有望补涨。债市短期内不会太弱,但收益率上行空间同样有限,关注银行负债端、定期存款的流失情况对债市的影响。
【信用债|信用债收益率多数下行,全天总成交金额缩量至1293亿元】
周四,信用债收益率多数下行,信用利差多数收窄,全天总成交金额缩量至1293亿元;万科债普遍上涨,“23万科MTN004”涨超67%,“23万科MTN001”涨超63%;中航产融债普遍下跌,“24产融02”跌超2%。AAA级中短期票据中,1年期收益率上行0.07个基点报1.6809%;3年期收益率下行0.83个基点报1.8523%;AAA级城投债中,1年期收益率下行0.03个基点报1.6964%;3年期收益率下行0.85个基点报1.8549%。
涨幅超2%的信用债共7只,其中“23万科MTN004”、“23万科MTN001”、“25华发集团MTN011”涨幅居前,分别涨67.09%、63.72%、6.32%,分别成交333.18万元、332.07万元、1474.5万元。
跌幅超2%的信用债共5只,“24铁道MTN007B”、“24产融02”、“19秦巴新城债02”跌幅居前,分别跌3.88%、2.68%、2.65%,分别成交18601.25万元、26.14万元、2090.53万元。
高收益债:共173只收益率高于5%的信用债有成交,其中“23万科MTN001”、“23万科MTN004”、“23万科01”收益率居前,分别为771.01%、428.37%、282.58%,分别成交332.07万元、333.18万元、600.43万元。
【欧债市场|欧债收益率涨跌不一,英国10年期国债收益率涨1.7个基点报4.473%】
周四,欧债收益率涨跌不一,英国10年期国债收益率涨1.7个基点报4.473%,法国10年期国债收益率跌2.8个基点报3.513%,德国10年期国债收益率涨0.5个基点报2.885%,意大利10年期国债收益率跌1.6个基点报3.512%,西班牙10年期国债收益率跌0.7个基点报3.268%。
【美债市场|美债收益率多数上涨,2年期美债收益率涨2.98个基点报3.608%】
周四,美债收益率多数上涨,2年期美债收益率涨2.98个基点报3.608%,3年期美债收益率涨2.81个基点报3.676%,5年期美债收益率涨2.47个基点报3.844%,10年期美债收益率涨0.60个基点报4.245%,30年期美债收益率跌2.25个基点报4.838%。
(文章来源:财联社)
