又一家地产产业链企业转型。美克家居(600337)计划通过收购万德溙,布局铜缆高速互连领域。美克家居股票将于2026年1月5日(星期一)开市起复牌。

图片来源于网络,如有侵权,请联系删除
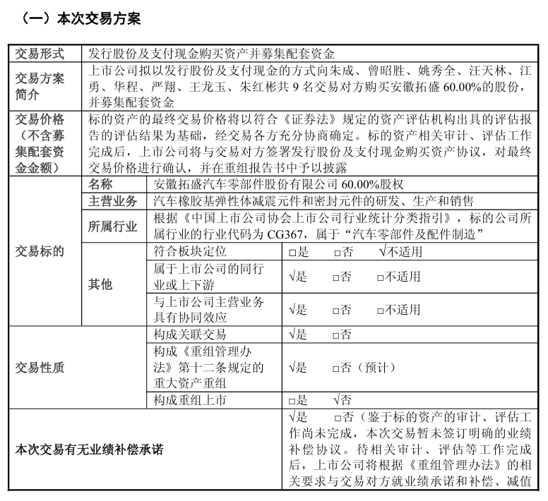
2025年12月31日,美克家居披露重组预案,公司拟通过发行股份及支付现金购买万德溙100%股权并募集配套资金。截至目前,交易相关的审计、评估工作尚未完成,本次交易标的资产的预估值及交易价格尚未确定。
不过,美克家居明确本次交易预计不会构成上市公司重大资产重组,交易不会导致上市公司控制权发生变更,不构成重组上市。
万德溙的产品覆盖有源及无源高速铜缆组件、LOOPBACK智能回环测试模块等领域,相关产品可以用于提升机房内部及跨机房的通信带宽与传输效率,应用于服务器集群及大型服务器机房等场景的高速铜缆及LOOPBACK智能回环测试模块。万德溙核心产品的使用客户有Source Photonics、lnfraeoInc等,终端客户主要集中在北美市场。
目前,万德溙已经拥有50万条/年的自动化产线产能,且800G/400G自动化高速线缆生产线已完成建设并投产,效率可达150UPH。2025年1—9月,万德溙营业总收入7629.23万元,归属于母公司股东的净利润1834.91万元。
值得注意的是,万德溙业务领域与美克家居相差较大,后者将此次交易视作向新质生产力的战略转型升级。
美克家居主要从事中高端木质家具及家居用品的设计、生产和销售。美克家居方面强调,近年来公司已对传统家具主营业务进行了战略性的收缩,并坚定地探索国家支持和鼓励的产业和方向,同时公司将积极积累信息通信领域的相关经验,旨在审慎稳妥地推进美克家居向新质生产力的战略转型升级。
“本次交易完成后,公司将新增铜缆高速互连相关的研发、生产及销售业务。”美克家居展望称,“万德溙与公司开展合作,可结合其在铜缆高速互连方面的技术能力,发挥双方优势,共同提供具有市场竞争力的高速互连产品。”
2025年,多家地产行业上市公司通过收并购向其他行业转型。10月,时空科技(605178)宣布计划收购半导体存储领域企业嘉合劲威,在现有夜间经济及智慧城市相关业务的基础上构建公司第二增长曲线。物业管理企业新大正(002968)在9月宣布,拟收购嘉信立恒控制权,核心目的之一是快速切入IFM高增长赛道,摆脱传统业务增长瓶颈,加快实现业务转型。
