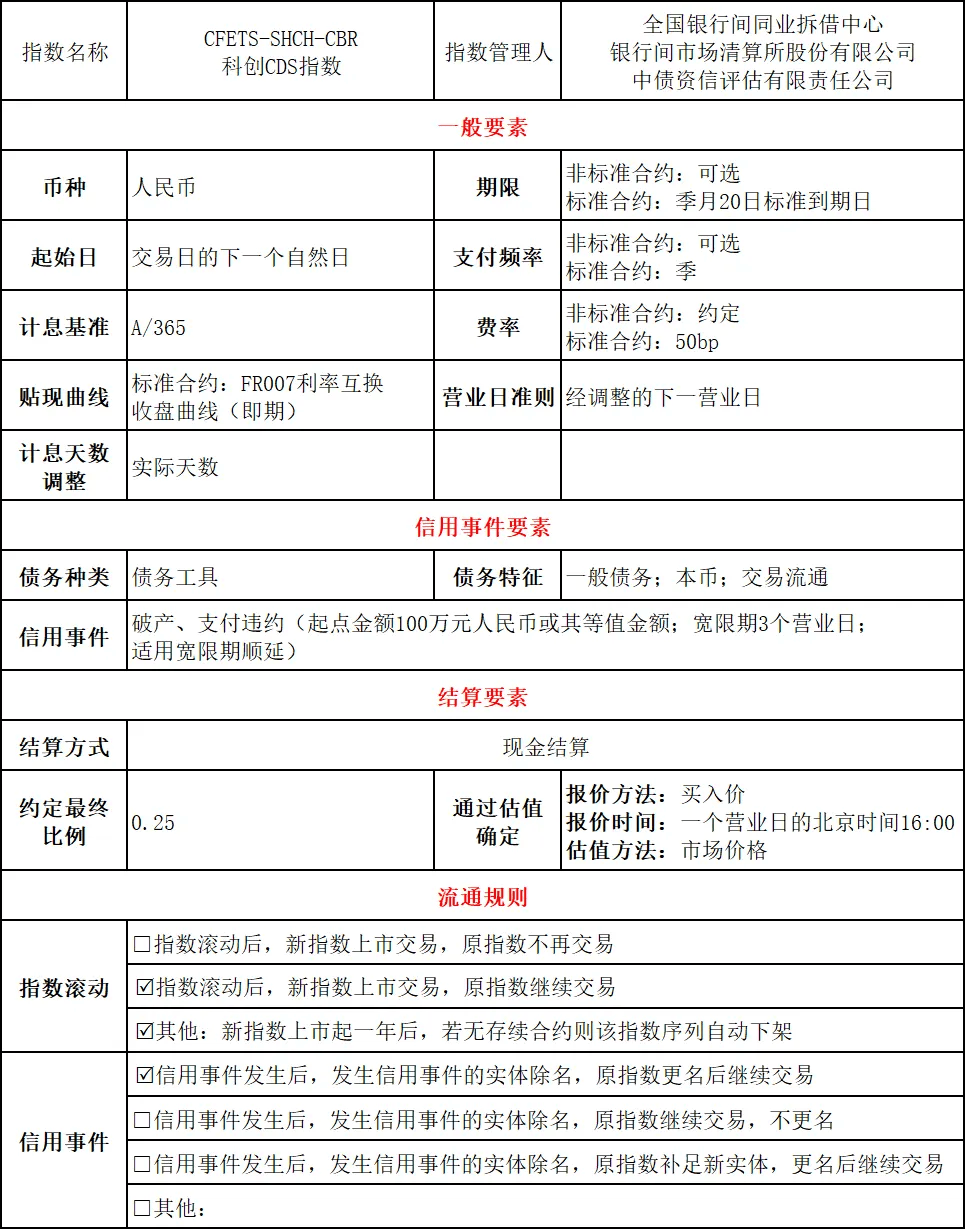
新华财经北京12月22日电日前,银行间市场清算所股份有限公司(简称上海清算所)、全国银行间同业拆借中心(简称同业拆借中心)与中债资信评估有限责任公司发布“CFETS-SHCH-CBR科创CDS指数”。新华财经获悉,自12月23日起,CFETS-SHCH-CBR科创CDS指数将上市交易清算,上海清算所与同业拆借中心将每日发布CFETS-SHCH-CBR科创CDS指数信用曲线。
交易清算要点显示,该指数成分实体名义本金等权重分布。当某一个实体发生信用事件后,以发生信用事件的实体对应金额(即交易名义本金×1/25)作为信用事件现金结算时的计算依据。交易合约按交易名义本金×24/25继续存续,直至合约到期或剩余所有实体均发生信用事件合约提前终止。
结算方式方面,信用事件结算方式为现金结算。现金结算回收率可通过“约定最终比例”确定,也可通过适用的估值方法确定。通过“约定最终比例”确定的,信用事件现金结算金额= 1/25×交易名义本金×(1-约定最终比例)。

图片来源于网络,如有侵权,请联系删除
(文章来源:新华财经)
