近日,广连高速持有型不动产资产支持专项计划(简称“广连高速项目”)在上交所成功发行。本次项目发行规模达150亿元,盘活底层资产估值超400亿元,本项目是单笔发行规模最大、首单获政策性银行审批通过的机构间REITs(又称“持有型不动产ABS”)。
本交易作为中交集团深化产融协同的战略性举措,不仅为中交集团“十五五”发展提供了坚实的权益资本支撑,更为金融服务实体经济、持续推动基础设施项目投资建设打造了可复制、可推广的案例。

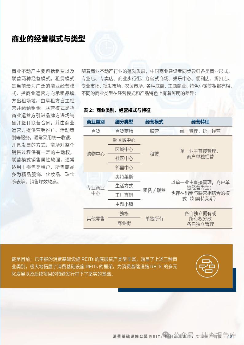
图片来源于网络,如有侵权,请联系删除
广连高速项目由中信证券股份有限公司担任计划管理人,中交第四航务工程局有限公司、中国公路工程咨询集团有限公司作为原始权益人,中交资本控股有限公司作为总协调人。
据有关人士介绍,本项目意义重大,具有一定的突破与引领效果。一是盘活超大规模存量资产,服务国家战略转型。项目构建了“投资—融资—建设—管理—退出”的完整闭环,实现了基础设施资产从开发建设到资本退出的全周期价值管理。通过资产证券化手段将重资产转化为流动性更强的金融产品,中交集团得以提前回收权益资金,显著提升了资本周转效率与再投资能力,为持续扩大有效投资奠定了坚实基础。
二是丰富机构间REITs产品,打造多层次REITs资产上市平台。广连高速项目的成功发行,进一步完善了中交集团“公募REITs+持有型不动产ABS”双轮驱动的产品战略布局。
截至目前,中交系已累计发行1单公募REIT及5单机构间REITs,形成了覆盖不同市场层次、匹配多元投资者需求的多层次REITs产品矩阵。
机构间REITs作为多层次REITs市场的重要组成,中交方在产品结构设计、资产合规梳理、投资者关系管理等方面积累了丰富经验,为后续公募REITs的扩募储备了充足的项目资源与操作实践。
三是构建产融协同生态圈,夯实长期合作基础。本项目采用全市场销售路演及市场化的发行机制,充分发挥了交易所机构间REITs市场的价格发现功能。最终发行规模150亿元,获配机构涵盖保险资金、资产管理公司、银行理财子公司等多类型核心机构投资者,获配家数超10家,充分体现了资本市场对中国交建品牌价值与广连高速底层资产质量的双重认可。
更值得关注的是,本次发行中多家投资机构为首次获批参与机构间REITs产品投资。核心机构投资者的多元化参与,也将显著提升机构间REITs的活跃度与定价效率,为激活金融服务国家重大战略的新生态提供了关键实践支撑。
四是创新交易机制设计,提升产品的流动性。本项目设置业绩考核机制,并通过对运营管理机构及运营团队的激励约束机制,实现产业方专业运营能力与投资方主动管理权的有效平衡,确保各方利益高度一致。
项目存续期间,计划管理人将引入做市商提供双边报价、交易撮合、定价参考等流动性支持服务,有效降低产品折价风险,完善价格发现机制,提升二级交易活跃度。产品设置了灵活的扩募机制,可持续将优质高速公路项目注入该资产上市平台,提升REITs平台的生命力。
五是服务大湾区战略,筑牢基础设施REITs发展根基。广连高速项目连接湘粤、纵贯大湾区核心区域,是中国交建单体投资规模最大的高速公路项目。
本次150亿元权益资金注入,将有效助力区域路网结构优化,为区域经济一体化注入新动能。广连高速以机构间REITs形式成功盘活,为大湾区基础设施投融资创新提供了新范式,是资本市场精准服务区域重大战略、推动产融协同发展的有力证明。
上交所相关负责人表示,广连高速持有型不动产ABS的成功发行,是多方协同推动央企盘活大型基建资产、畅通“科技—产业—金融”良性循环的标杆实践。本次发行有力落实“盘活存量资产、扩大有效投资”国家战略,积极践行金融“五篇大文章”,充分展现了引导险资等耐心资本入市、实现对实体经济精准滴灌的创新路径。项目通过强化“资产—资本—资产”良性循环,为资本市场高质量发展和金融支持中国式现代化建设贡献了积极力量,其示范效应将引领更多金融活水持续流向国民经济关键领域与薄弱环节。
(文章来源:证券日报)
