
图片来源于网络,如有侵权,请联系删除
12月2日,澎湃新闻从知情人士处获悉,新城控股(601155.SH)拟发行由中债信用增进投资股份有限公司担保的中期票据,通过“借新还旧”的方式兑付将于12月12日到期的“22新城控股MTN003”。
“22新城控股MTN003”发行规模20亿元,剩余规模20亿元,票面利率4.30%,由中债增提供担保。
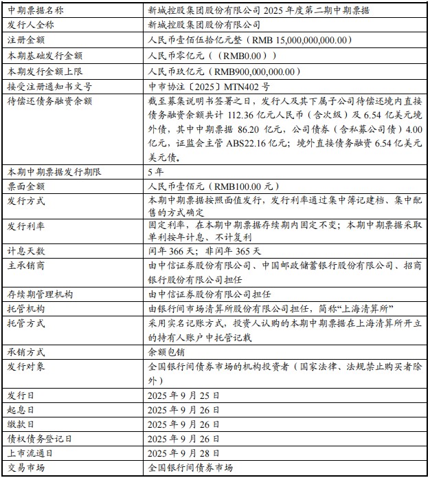
公开信息显示,今年新城控股已经发行两期中期票据,分别是8月发行的“25新城控股MTN001”和9月发行的“25新城控股MTN002”,发行金额分别为10亿元和9亿元,利率为2.68%和3.29%,期限均为五年。

图片来源于网络,如有侵权,请联系删除
11月28日,新城控股发行国金资管-吾悦广场持有型不动产ABS(资产支持证券化),该专项计划以吾悦广场为底层资产,发行规模6.16亿元,同步配套4.1亿元银行贷款,产品期限约25年。据悉,这是全国首单消费类持有型不动产ABS,也是全国首单A股上市民营企业发行的持有型不动产ABS。
境外融资渠道方面,今年新城系合计发行三笔美元债。今年6月,新城控股母公司新城发展(01030.HK)发行3亿美元高级无抵押债券;10月2日,新城控股境外子公司NEW METRO GLOBAL LIMITED完成在境外发行总额为1.60亿美元的无抵押固定利率债券;10月22日,新城发展再发一笔5000万美元的美元债。
运营方面,今年前10月,新城控股累计合同销售金额164.68亿元,同比下降52.2%;累计销售面积215.06万平方米。其中,10月单月,新城控股实现合同销售金额约14.19亿元,销售面积约19.15万平方米。
10月,新城控股实现商业运营总收入约11.86亿元,同比增长7.65%;1-10月的累计商业运营总收入为116.96亿元,同比增长10.49%。就租金收入而言,10月单月为11.06亿元,1-10月累计109.12亿元。
盈利能力方面,今年前三季度,新城控股实现营业收入343.71亿元,同比降33.3%;归属于上市公司股东的净利润约9.74亿元,同比降33.05%,主因房地产项目交付收入减少及交付毛利下滑。
在三季度业绩沟通会上,新城控股董事长兼总裁王晓松表示,利润是一个综合性的结果,它受到收入、成本、费用、资产减值和投资收益等多个因素的共同影响;公司商业运营总收入突破百亿大关,对公司整体业绩形成有力支撑。
王晓松同时表示,公司已连续七年实现了经营性现金流为正,今年将努力保持。同时,公司将充分借助政策支持,持续实现融资总量和结构的优化以及融资成本的连续下降,确保公开市场的到期(债务)全额兑付。
(文章来源:澎湃新闻)
